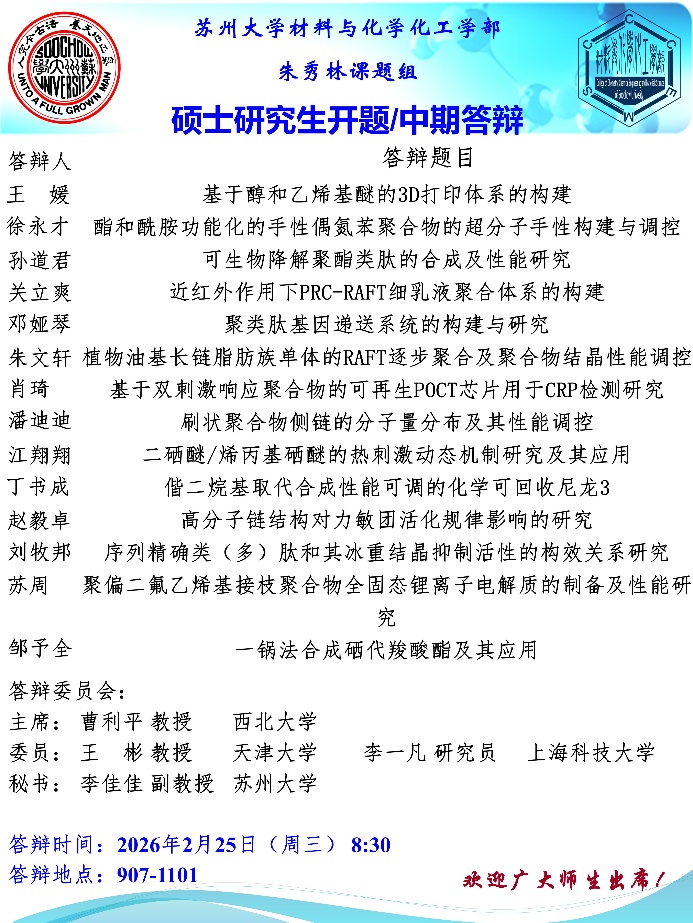
2026年2月25日,课题组举行博士/硕士研究生的开题与中期答辩
2026年2月25日,苏州市大分子设计与精密合成重点实验室博士/硕士研究生开题和中期答辩在907-1101成功举办。博士研究生答辩委员会为西北大学曹利平教授(答辩委员会主席),天津大学王彬教授,上海科技大学李一凡教授,苏州大学陈金星教授和张力教授,苏州大学李佳佳副教授担任会议秘书。硕士研究生答辩委员会为西北大学曹利平教授(答辩委员会主席),天津大学王彬教授,上海科技大学李一凡教授,苏州大学李佳佳副教授担任会议秘书。
答辩于2月25日上午08:30准时开始,课题组同学按照既定顺序上台进行幻灯片展示工作介绍并总结课题的研究进展,并就未来实验做出规划。答辩委员会对同学的课题进行细致点评、打分并提出了宝贵的建设性意见,课题组张伟教授、潘向强研究员对每位答辩同学的实验记录本进行了仔细的审阅,指出其中的不足供大家学习改进。答辩过程中,让在场同学对相互的课题有了清晰的认知,有效地督促了同学进行自我反思与总结。2月25日下午按计划准时结束答辩,评委老师们现场公布答辩打分结果,本次答辩严格按照打分制度进行,同时各位答辩委员会的老师对于本组的开题中期考核制度表示充分的肯定,并寄语其余同学继续努力,调整以应对新的挑战。




